【水泥人網(wǎng)】1. 邢臺市區(qū)突擊夜查!!

2. 隆堯縣處理散亂污散裝水泥廠:
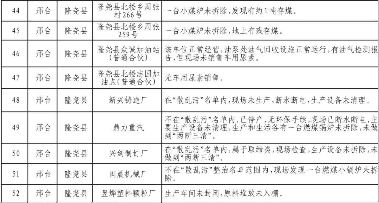
3. 隆堯縣對全縣涉氣企業(yè)進行突擊夜查:


涉氣夜查企業(yè)名單有:洋浦包裝、天龍彩印、天唯熱電、安興機械制造有限公司、寶琛機械制造有限公司、奇榮機械制造有限公司、順安泰機械制造有限公司等。
4. 隆堯17家企業(yè)被環(huán)保部列為重點督辦對象!


5. 任縣住建局嚴控揚塵污染!

6. 任縣清退往河里傾倒垃圾的環(huán)衛(wèi)工!


7. 任縣召開2017-2018年秋冬季秸稈禁燒工作動員會!



