【水泥人網(wǎng)】冀東水泥(000401)4月10日晚披露業(yè)績預告,公司預計今年一季度虧損4.5億至5億元,上年同期虧損3.69億元。報告期內,公司核心區(qū)域水泥及熟料銷售價格同比上漲20%左右,但是因受錯峰生產及環(huán)保限產政策、市場需求下滑等因素的影響,導致公司水泥產量同比降低約17%,停工費用增加。
本期業(yè)績預計情況
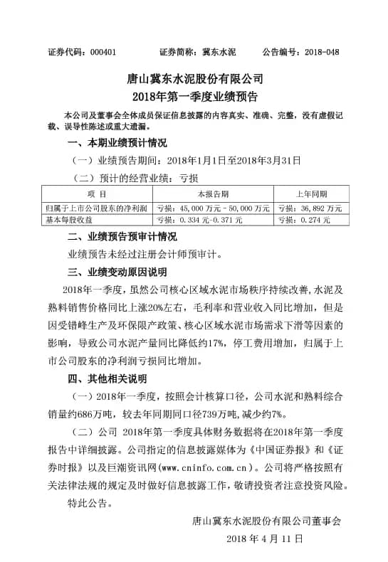
(一)業(yè)績預告期間:2018年1月1日至2018年3月31日
(二)預計的經(jīng)營業(yè)績:虧損
歸屬于上市公司股東的凈利潤 虧損:45,000萬元–50,000萬元 虧損:36,892萬元基本每股收益虧損:0.334元-0.371元 虧損:0.274元
業(yè)績變動原因說明
2018年一季度,雖然公司核心區(qū)域水泥市場秩序持續(xù)改善,水泥及熟料銷售價格同比上漲20%左右,毛利率和營業(yè)收入同比增加,但是因受錯峰生產及環(huán)保限產政策、核心區(qū)域水泥市場需求下滑等因素的影響,導致公司水泥產量同比降低約17%,停工費用增加,歸屬于上市公司股東的凈利潤虧損同比增加。
其他相關說明
(一)2018年一季度,按照會計核算口徑,公司水泥和熟料綜合銷量約686萬噸,較去年同期同口徑739萬噸,減少約7%。
公告原文



