有史以來最大規模停限產,從28個城市增加到80個城市。
今年錯峰停限產區域不再僅僅限于京津冀及周邊地區,長三角一市三省、汾渭平原等區域也納入進來。涉及城市數量將從此前的2+26個城市增加至現在80個城市。
自11月1日起,河北、河南、山東、山西 、遼寧、吉林、陜西、甘肅、安徽、江蘇 、天津、新疆等幾十個地區近2000家水泥企業參與錯峰停限產。
11月1日起各地錯峰停產時間表

注:以上數據來源于水泥人網信息中心數據庫,如有差池,以實際停產時間為準!
已發布錯峰生產計劃區域
部分熟料生產企業名單

數據來源:水泥人網信息中心數據庫
河南省部分水泥企業名單

數據來源:水泥人網信息中心數據庫
山東省部分水泥企業名單

數據來源:水泥人網信息中心數據庫
山西省部分水泥企業名單

數據來源:水泥人網信息中心數據庫
遼寧省部分水泥企業名單
數據來源:水泥人網信息中心數據庫
數據來源:水泥人網信息中心數據庫
陜西省部分水泥企業名單
數據來源:水泥人網信息中心數據庫
甘肅省部分水泥企業名單

數據來源:水泥人網信息中心數據庫
安徽省部分水泥企業名單

數據來源:水泥人網信息中心數據庫
江蘇省部分水泥企業名單
數據來源:水泥人網信息中心數據庫
新疆維吾爾自治區部分水泥企業名單

數據來源:水泥人網信息中心數據庫
天津市部分水泥企業名單

數據來源:水泥人網信息中心數據庫
一亂:水泥窯協同處置也要參與停窯
山東省水泥行業協會近期發布的《山東省水泥行業2018-2019年度秋冬季錯峰生產實施方案》中將承擔水泥窯協同處理危廢、固廢以及承擔居民供暖等保民生任務的水泥企業和生產線可豁免停窯限產的特權取消了。河南鄭州市《2018-2019年秋冬季工業企業錯峰生產實施方案》也要求承擔居民供暖水泥企業采暖季結束后補停相應時間。
據水泥人網了解,部分水泥窯協同處置生產線,規劃建設之初其目的并非為協同處置,保民生本身,而是為了獲得采暖季不參予錯峰的豁免權。
山東省的錯峰生產方案針對于前兩年錯峰生產中的“特權政策”做了專門的解讀,方案中明確水泥窯協同處置固廢、危廢及居民供暖等在采暖季結束后均要補齊相應停窯時間。
山東省錯峰生產文件




備注:上述文件非全文僅為部分重點內容截圖
這次山東跟河南規定即使上了協同處置等保民生任務項目的水泥企業也要參與停窯,這跟之前部分水泥企業弄虛作假,為了不參與停窯,上一些擺設類的危廢、固廢等協同處置項目,甚至有的企業就是象征性的做一點點的危廢、固廢處置,造成李逵跟李鬼難分,監管困難。
二亂:水泥價格快速飚漲,下游混凝土企業開始抗議。
水泥行業在短短的一個月的時間內,一百多家水泥企業發布了幾輪漲價通知,價格漲幅可觀,已經造成部分地區出現停工現象。佛山市建筑業協會混凝土與水泥制品分會發布了《關于原材料成本上升的風險警示》文件,文件稱因近期水泥、石子價格及預拌混凝土運輸價格上漲,混凝土企業生產成本大幅上漲,分會特發風險警示,提醒會員結合各自經營情況,做好與市場銜接和適配,加強客戶信息溝通,將原材料價格大幅波動情況及時告知客戶。原文如下:

同期深圳市多家商砼攪拌站聯合發布文稱:為貫徹落實【省府令第201號文】和深泥辦通【2018】6號文文件精神,及深圳市水泥及制品協會文件要求。自2018年11月日起深圳市嚴格執行:三軸車車貨總質量不超過25噸,四軸車車貨總質量不超過31噸。
為了維護雙方利益,各運輸車隊根據實際情況自11月1日零時起統一上調運輸單價:4方及以下的均計4方,0--10公里每方80元(不含稅);10.1--20公里的每方90元(不含稅)。
此前,四川成都亦有類似事情發生。由于四川地區水泥企業全年錯峰停窯100天以上,導致熟料庫存持續減低,而時至年底趕工市場需求大幅提升,市場供應緊張,水泥、砂石等材料價格大幅上漲致供需失衡。
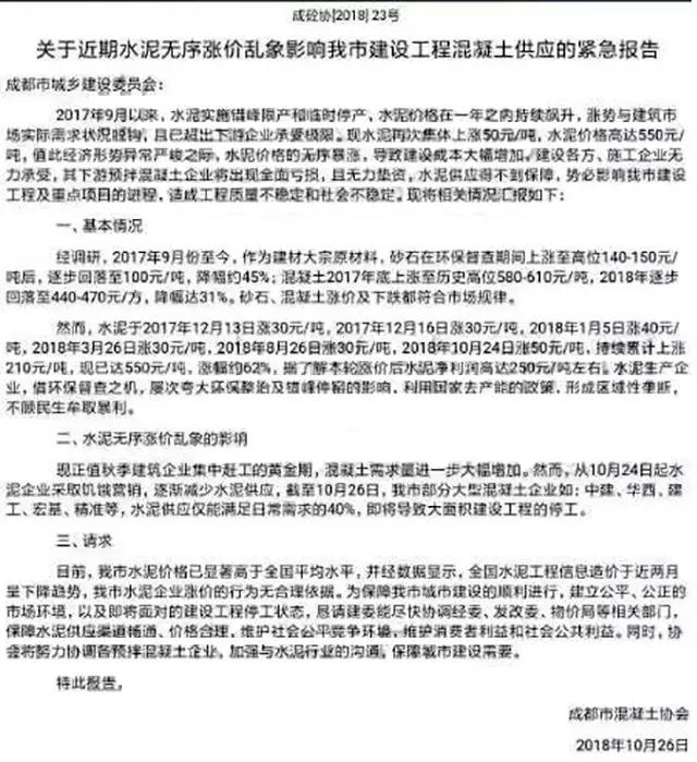
成都市混凝土協會給成都市城鄉建設委員會提交了《關于近期水泥無序漲價亂象影響我市建設工程混凝土供應的緊急報告》(成砼協「2018」23號)稱:水泥實施錯峰限產和臨時停產,水泥價格在一年之內持續飆升,漲勢與建筑市場實際需求狀況脫鉤,且已超出下游企業承受極限。
近期水泥再次集體上漲50元/噸,水泥價格高達550元/噸,值此經濟形勢異常嚴峻之際,水泥價格的無序暴漲,導致建設成本大幅增加,建設各方、施工企業無力承受,其下游預拌混凝土企業將出現全面虧損,且無力墊資,水泥供應得不到保障,或將影響建設工程及重點項目的進程,造成工程質量不穩定和社會不穩定。原文如下:
三亂:行業利潤大增,新增產能遍地開花,部分地區產能置換被叫停。
國家提出的產能置換是為了化解過剩產能,而異地產能置換更是為企業開了方便之門,很多多年停產停工的產能被置換,新增加的產能如雨后春筍,部分地區不得不關閉了置換產能的大門,比如河南省洛陽市政府發布《洛陽市污染防治攻堅戰三年行動計劃(2018—2020年)》針對水泥等行業提出全市禁止新建、擴建單純新增產能,對水泥行業不再實施產能置換。
據不完全統計2018各省市自治區水泥產能置換公示項目新建年產能合計為2335萬噸,淘汰、退出產能合計為2488.9萬噸。

備注:表格數據來自各省經信委、工信廳等部門,產能計算按照《水泥玻璃行業產能置換實施辦法》附表窯徑對應產能計算。
四亂:多省出現不執行錯峰停限產的企業。
11月5日水泥人網微信公眾平臺曾發布通訊員消息:遼寧省多家水泥企業拒不執行錯峰停產文件!(點擊預覽),據水泥人網了解,不僅遼寧省有這樣的現象,其他區域亦有類似不執行錯峰生產的現象發生。
錯峰生產的本意是避免冬季采暖鍋爐的污染和水泥生產排放污染物的重疊增加重污染天氣的發生頻率。同時緩解各區域“產量過剩”市場供大于求的現象發生。但是往往事與愿違。
今年以來多個區域均要求加長錯峰生產時間,大部分區域不僅在采暖季要錯峰停窯,炎熱多雨、市場淡季等時段都有要求錯峰停產。導致大部分區域企業全年庫位低于常年。部分區域出現熟料荒、水泥荒。
近期,各區域發布的錯峰生產計劃中均有明確要求避免“一刀切”,2018-2019年將實施差異化錯峰。滿足要求的企業可豁免停窯限產。
日前,位于四川綿陽江油市的江油紅獅水泥有限公司數百輛水泥車排隊拉貨,企業相關負責人表示,現在發的貨也是之前的庫存。綿陽市有明確,水泥行業企業滿足超低排放改造的污染物濃度執行標準將給予資金補助和在重污染天氣應急期間降低響應級別的政策支持;河南鄭州市文件也有提出對達到超低排放改造要求的企業豁免其不再實施錯峰生產。
目前多地市場都出現了供需失衡的現象,沿海區域進口熟料盛行,從另一側面佐證了供需矛盾的程度。一方面是國內熟料產能的過剩,另一方面是采購進口熟料的新高。


