日前,工業和信息化部辦公廳發布《關于印發2018年第四批行業標準制修訂計劃的通知》(工信廳科〔2018〕73號)通知稱,根據工業和通信業行業標準制修訂工作的總體安排,我部編制完成了2018年第四批行業標準制修訂項目計劃。具體要求為:
一、標準起草單位要注意做好標準制定與技術創新、試驗驗證、知識產權處置、產業化推進、應用推廣的統籌協調。
二、標準化技術歸口單位、技術組織、有關行業協會(聯合會)、集團公司(企業)等主管單位要盡早安排,將文件及時轉發至主要起草單位,并做好標準意見征求和技術審查等工作,把好技術審查關。
三、部機關相關司局、地方相關行業主管部門應做好行業標準制修訂過程的管理工作,確保標準的質量和水平。
四、在計劃的執行過程中,如需對標準項目進行調整,按有關規定辦理。
2018年第四批行業標準項目計劃表
水泥領域

備注:上述項目主管部門均屬工信部原材料工業司。技術委員會或技術歸口單位均為全國水泥標準化技術委員會。標準性質均為推薦。
3D打印水泥基材料界面強度測試方法
行業標準項目建議書
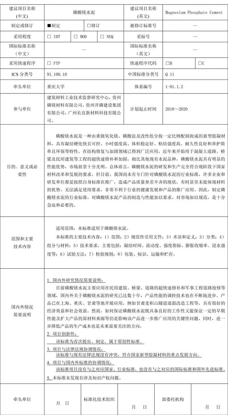
磷酸鎂水泥
行業標準項目建議書
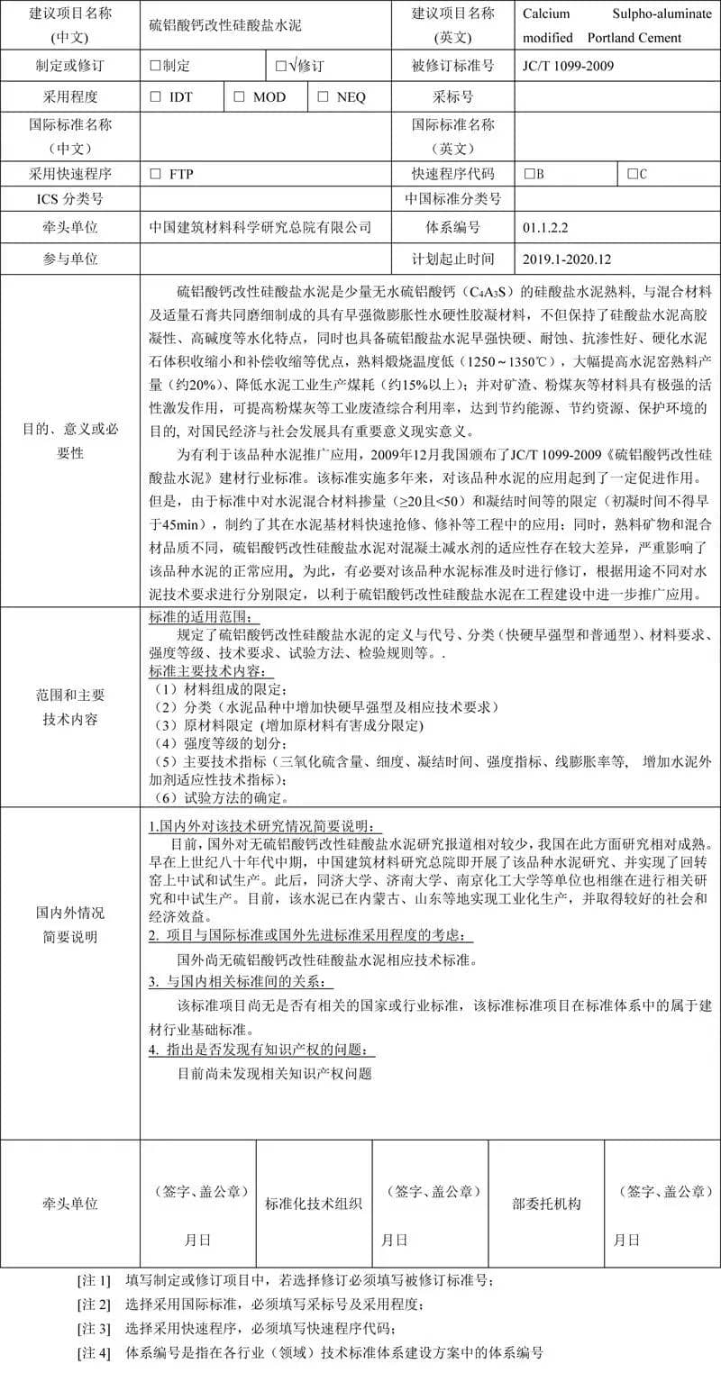
硫鋁酸鈣改性硅酸鹽水
泥行業標準項目建議書
石膏礦渣水泥
行業標準項目建議書



