
數據來源:國家統計局官網
據水泥人網了解天瑞集團光山水泥有限公司為天瑞集團水泥有限公司旗下全資子公司。天瑞集團光山水泥有限公司成立于2007年12月,2008年11月15日建成投產,企業擁有一條4500t/d新型干法水泥熟料生產線,年產優質熟料180萬噸,水泥240萬噸,年余熱發電7000萬度,現有員工460人,60%以上擁有各類專業技術職稱。
公司自2008年籌建投產以來,截止2017年6月累計上交各種稅收3億余元。曾獲得“2012年光山縣縣長質量獎”、 “2013年信陽市市長質量獎”、 “全國建材行業用戶滿意產品”、 “河南省名牌產品”、“河南省質量誠信AA級工業企業”、“信陽市質量管理先進企業”、“信陽市規模效益30強企業”、2010-2013年度光山縣模范納稅人稱號等縣級以上榮譽30余項。
據了解,類似的事件并非個例,從國家統計局公布名單來看2018年有107家企業涉及提供不真實統計資料被國家統計局或地方統計局處罰。罰款金額共計951萬元。
國家統計局
統計上嚴重失信企業信息公示名單一覽

數據來源:國家統計局官網
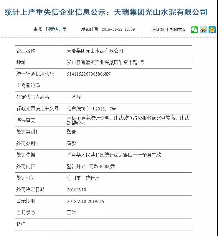
▲點擊圖片放大瀏覽
大數據時代正在迅速膨脹并變大,它決定著企業的未來發展,雖然很多企業可能并沒有意識到數據爆炸性增長帶來問題的隱患,但是隨著時間的推移,人們將越來越多的意識到數據對企業的重要性。
大數據時代,數據為我們提供歷史追溯,提供未來預測。相關機構預測到了2020年,世界上每個人每秒將創造7 MB的數據。大數據已經席卷全球,并沒有放緩的跡象。這中間不允許有絲毫的差錯,一點錯漏影響的卻是大局。提供不實數據或數據造假影響的不僅僅是一個企業本身,還會涉及整個區域,整個行業,或是整個經濟體。


