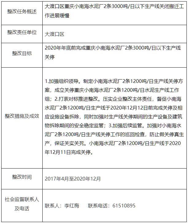
日前,重慶市大渡口區生態環境局,重慶小南海水泥廠2條1200噸日生產線整改銷號情況公示表。其中整改措施及成效一項顯示: 此次整改措施包括制定小南海水泥廠2條1200噸/日生產線關停方案,成立關停重慶小南海水泥廠2條1200噸/日水泥生產線工作組;打表對標推進整改。壓實企業整改主體責任,督促小南海水泥廠2條1200噸/日生產線于2020年12月12日前完成關停及相應設施設備拆除,同時加強對生產線關停期間的生產設備及建筑物拆除期間的安全穩定監管;加強后續監管。加強對小南海水泥廠2條1200噸/日生產線關停工作的巡回檢查,防止假關停真生產,保證關實關死。小南海水泥廠2條1200噸/日生產線于2020年12月11日完成關停。

重慶市生態環境保護督察反饋交辦問題

重慶市生態環境保護督察反饋交辦問題
整改銷號情況公示表

備注:社會監督聯系人須由區縣或市級部門負責統籌督察整改的工作機構有關人員擔任。

據水泥人網了解,2020年12月10日,重慶小南海水泥廠2條1200噸/日生產線完成全面關停。采取關停措施后,重慶小南海水泥廠3條熟料生產線將減少至1條;產能由5600噸/日減少至3200噸/日。


