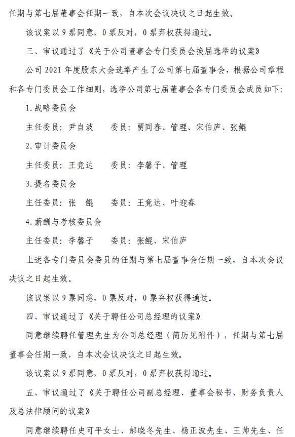
4月12日,北新建材發布第七屆董事會第一次會議決議公告稱,此次會議審議通過了《關于選舉公司第七屆董事會董事長的議案》,同意選舉尹自波先生為公司第七屆董事會董事長,任期與第七屆董事會任期一致,自本次會議決議之日起生效。

資料圖:尹自波
同時還審議通過了《關于選舉公司第七屆董事會副董事長的議案》、《關于公司董事會專門委員會換屆選舉的議案》、《關于聘任公司總經理的議案》和 《關于調整公司內部管理機構設置的議案》。
選舉賈同春先生為公司第七屆董事會副董事長,任期與第七屆董事會任期一致,自本次會議決議之日起生效。
尹自波任戰略委員會主任委員,賈同春、管理、宋伯廬、張鯤為戰略委員會委員;
繼續聘任管理先生為公司總經理,任期與第七屆董事會任期一致,自本次會議決議之日起生效。
史可平、郝曉冬、楊正波、王帥、任利擔任副總經理。
同意對公司內部管理機構設置情況進行調整,調整后,公司總部設:辦公室、人力資源部(黨委組織部)、財務部、投資發展部、運營管理部、安全環保部、科技與數字化部、項目管理部、戰略營銷部、黨群工作部、紀委綜合室(黨委巡察辦)、紀委監督執紀室、審計部、法律合規部(證券事務部)。
公司下設板塊公司:北新建材龍牌公司(管理平臺、非獨立注冊的法律主體)、泰山石膏有限公司、夢牌新材料有限公司、北新防水有限公司、北新涂料有限公司、北新建材國際公司(管理平臺、非獨立注冊的法律主體)、中建材創新科技研究院有限公司、中建材蘇州防水研究院有限公司。














